查看: 68|回复: 0

[盐都快讯] 自贡一男子为了她,在路口不顾生命危险疯狂飙车

[复制链接]

1581

主题

0

回帖

3671

积分

超级会员

积分
3671
发表于 2025-12-7 22:17:11 | 显示全部楼层 |阅读模式
秋名山上雨纷纷

行人至此请绕行


亲爱的朋友们

你们见过“飙车”吗?


d1.jpg

额...抱歉放错图了

d2.jpg



没错,就是这种电影特效级别的飙车。当然在我们日常生活中是非常少见的,但是在上个星期四(11/16日)在大安东环路,人家飙车还带转圈圈!

d3.jpg

亲爱的观众朋友们请勿模仿哦!


这还真是爱的魔力转圈圈啊!要是在路上遇到这种情况,这...这谁顶得住啊!
d4.jpg



d5.jpg


还好我们的交警同志查看了监控,在前天(11/19日)就堵截住了当事人万某,经调查他说是因为在车上和女朋友闹了别扭,才疯狂转动方向盘!实锤了他改装汽车的事实!


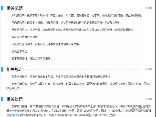
在此呢小编也科普一下改装车的危害性!

d6.jpg


亲爱的你,答应我

以后遇到这种情况先撒开腿

然后在掏出手机拍一发

最后才打110,好吗?
免责声明:本文由网友发表或转载,不代表自贡论坛观点和立场,不对其真实合法性负责.如有异议或侵权,请与本网站联系删除!
回复

使用道具 举报

您需要登录后才可以回帖 登录 | 立即注册

本版积分规则

全站链接: 工程造价

QQ|手机版|小黑屋|自贡论坛 ( 蜀ICP备12031032号-2 )|网站地图川公网安备 51030002000002号

GMT+8, 2026-4-8 00:15 , Processed in 0.085162 second(s), 10 queries , Redis On.

Powered by Discuz! X3.5

© 2016-2021 Comsenz Inc.

快速回复 返回顶部 返回列表