查看: 132|回复: 0

[盐都快讯] 点击查看丨你的自贡春节文化旅游活动清单已出!

[复制链接]

920

主题

0

回帖

539

积分

高级会员

积分
539
发表于 2025-12-7 22:18:22 | 显示全部楼层 |阅读模式
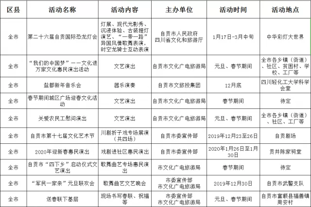
2020年就要来了,春节马上就要到啦!这里有一份春节文化旅游活动清单等你来查收哟!







按中国民间的传统,春节前后,人们要点起彩灯万盏,以示庆贺。灯会,是最具中国年味的传统民俗,也是最受大众喜爱的光影艺术。




自贡市文化广播电视和旅游局为大力发展自贡文化产业,推进中华优秀传统文化创造性转化、创新性发展,以人民群众为中心,推出了一系列充分体现了文化和旅游融合、艺术性与惠民性相结合的活动,每一年的自贡灯会都备受瞩目,小编已经迫不及待的想要一睹“搬家”后的新面容了,第二十六届自贡国际恐龙灯会将在中华彩灯大世界向大家隆重推出,活动时间在1月17日-3月中旬。




d1.webp





d2.webp

d3.webp

d4.webp

d5.webp

这里还有各种春节期间的文艺汇演,带上家人一起去看一场辞旧迎新的演出吧!!!!



d6.webp

什么?想要安静点?


ok!!我们去看展!


自贡各区县举办了各种画展、书法展、摄影作品展、研学课堂,带上小朋友去感受一下自贡的书香气息吧!

了解自贡千年传承的大三绝 -“盐业、彩灯和恐龙化石”,小三绝 -“龚扇、剪纸、扎染”,

这些都是我们大自贡引以为傲的名片。



d7.webp

d8.webp

d9.webp

d10.webp

自贡龚扇 — 是中国传统工艺美术珍品,蜀中名扇之一。四川自贡竹编扇,晶莹光亮,宛如纨绢,驰名中外。由民间艺术家龚玉璋创制至今已逾百多年历史,是自贡著名的小三绝之一,目前龚扇的制作已经传至龚氏家族第五代传人。



d11.webp
自贡剪纸 — 自贡剪纸是四川省自贡市一种古老的中国传统艺术,剪纸又叫刻纸或者剪画,始于40年代初期,在中国已经有三千多年的历史。其作品纯朴古拙情趣生动,以动静、阴阳、块线、疏密结合的手法,和独幅、组画、单色、彩色等表现形式将各种民间艺术融于剪纸作品中,形成质朴丰润、清新明快、拙中带巧、平中有奇、图案味浓、雅俗共赏的独特艺术风格。




d12.webp
自贡扎染 — 四川的自贡扎染是古称蜀颉的扎染艺术,四川省的地方传统手工艺术珍品,自贡更为主要的产地。自贡扎染工艺性强,以针代笔,无一雷同,色彩斑斓,款式多样,扎痕耐久。近年研制的棉、麻、丝、缎、皮革、绒等质地的多色套染,永隽雅秀、韵味天成,图案设计富于情趣,特色浓郁。



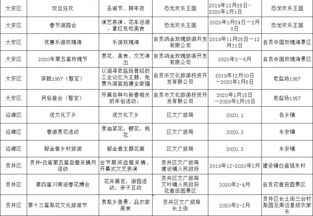
以及春节期间自贡各地区的跨年狂欢、春节游园会、赏花采摘迎春活动!



d13.webp

d14.webp

d15.webp

这满满当当的迎新活动!总有一款就在你家隔壁!!



d16.webp


d17.webp

d18.webp
免责声明:本文由网友发表或转载,不代表自贡论坛观点和立场,不对其真实合法性负责.如有异议或侵权,请与本网站联系删除!
回复

使用道具 举报

您需要登录后才可以回帖 登录 | 立即注册

本版积分规则

全站链接: 工程造价

QQ|手机版|小黑屋|自贡论坛 ( 蜀ICP备12031032号-2 )|网站地图川公网安备 51030002000002号

GMT+8, 2026-4-26 00:01 , Processed in 0.442917 second(s), 11 queries , Redis On.

Powered by Discuz! X3.5

© 2016-2021 Comsenz Inc.

快速回复 返回顶部 返回列表