查看: 82|回复: 0

[便民公告] 关于向社会各界公开征集自贡市2022年地方立法选题和立法建议的公告

[复制链接]

911

主题

0

回帖

422

积分

中级会员

积分
422
发表于 2025-12-7 23:07:16 | 显示全部楼层 |阅读模式
自贡市人大常委会办公室关于向社会各界公开征集自贡市2022年地方立法选题和立法建议的公告为正确履行市人大常委会的立法职权,增强地方立法工作的计划性,本着民主立法、开门立法的要求,根据《自贡市地方立法条例》《自贡市人民代表大会常务委员会立法规划和年度立法计划编制办法》,决定在全市范围内公开征集2022年度地方立法选题和立法建议,欢迎广大公民、法人和其他组织积极参与。现将有关事项公告如下:
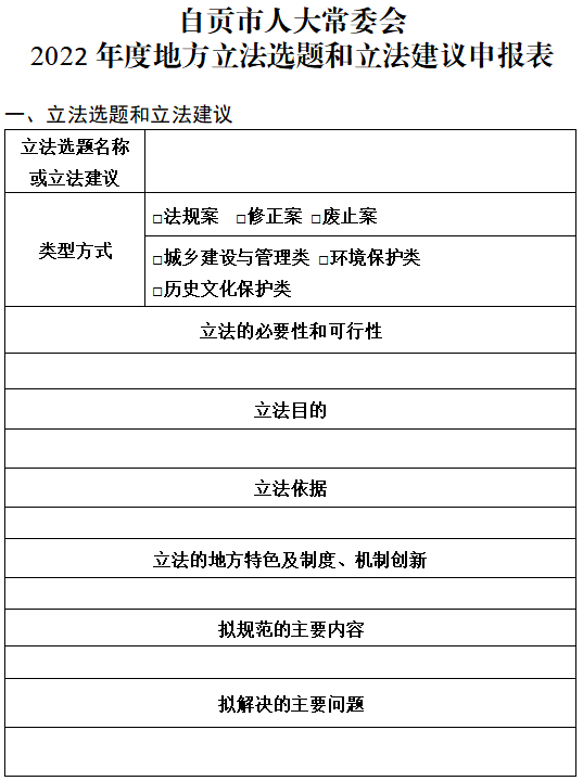
一、广大公民、法人和其他组织可以就市人大及其常委会的职权范围内的地方立法事项(包括:城乡建设与管理、环境保护和历史文化方面)提出立法选题,对我市制定施行的地方性法规提出修改或废止的建议。
二、在提出地方立法选题时,请提出法规名称和拟解决的主要问题;提出地方立法建议,请载明立法项目的必要性和可行性以及立法目的和立法依据(具体见附件)。
三、提出地方立法选题或立法建议时,请写明单位、姓名、通讯地址及联系方式等,邮寄至地址:自贡市人大常委会法制工作委员会法规科509室,地址:自贡市自流井区滨江路4号,邮编:643000;或以电子邮件发至:zgrdfgw@163.com。
四、征集立法选题和立法建议的时间:自本公告发布之日起至2021年8月10日止。
五、征集立法选题、立法建议的基本情况和处理结果,将通过自贡人大网站等媒体公布。
附件:
d1.png
d2.png
来源:自贡市人大常委会办公室
免责声明:本文由网友发表或转载,不代表自贡论坛观点和立场,不对其真实合法性负责.如有异议或侵权,请与本网站联系删除!
回复

使用道具 举报

您需要登录后才可以回帖 登录 | 立即注册

本版积分规则

全站链接: 工程造价

QQ|手机版|小黑屋|自贡论坛 ( 蜀ICP备12031032号-2 )|网站地图川公网安备 51030002000002号

GMT+8, 2026-3-16 09:05 , Processed in 0.071048 second(s), 10 queries , Redis On.

Powered by Discuz! X3.5

© 2016-2021 Comsenz Inc.

快速回复 返回顶部 返回列表