查看: 133|回复: 0

[自贡城事] 注意!这些游客看彩灯、参观恐龙馆,需持48小时内核酸检测阴性报告

[复制链接]

899

主题

0

回帖

440

积分

中级会员

积分
440
发表于 2025-12-7 23:14:24 | 显示全部楼层 |阅读模式
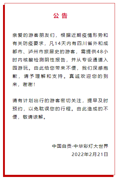
21日上午,根据近期疫情形势和有关防疫要求,中华彩灯大世界、自贡恐龙博物馆发布最新入园政策公告:凡14天内有四川省外和成都市、泸州市旅居史的游客,需提供48小时内核酸检测阴性报告。
d1.png d2.png 附:注意事项
重要提示
1
2月16日起
中华彩灯大世界
景区运营时间与门票价格
实行平日运营政策
(具体以景区当日信息为准。)
2
为积极响应国家、省、市防疫政策,凡14天内有四川省外和成都市、泸州市旅居史的游客需提供48小时内核酸检测阴性报告,并从专设通道进入中华彩灯大世界游玩
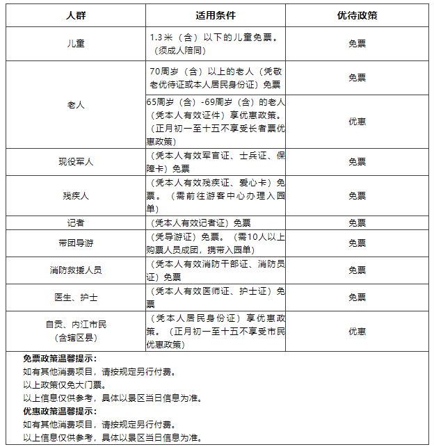
平日优待政策
d3.png 自贡·中华彩灯大世界景区购票疫情防控须知一、运营时间:
中华彩灯大世界景区运营时间
从2022年2月16日起,将实行平日运营政策。
开园及闭园时间
17:00-22:30(周日至周四)
16:30-23:00(周五、周六)
二、售票时间:
售票窗口将于闭园前半时停止售票。
线上售票将于当日22:00停止销售当日门票。
检票口将于闭园前半小时停止检票。
三、入园流程:
实名制预约购票—体温测量—“三码”查验(“四川天府健康通”健康码、“四川天府健康通”场所码、通信大数据行程卡)—验票入园。
四、健康游览:
请全程正确佩戴口罩,严格遵守疫情防控相关规定,有序排队,分散参观,保持一米线距离,不扎堆、不聚集。
五、重要提示:
凡14天内有四川省外旅居史的游客需提供48小时核酸检测阴性报告,并从专设通道入园。
六、为严格落实国家疫情防控政策,有下列情形之一的,请勿购票参观:
1.属于新冠肺炎确诊病例、疑似病例、无症状感染者及其密切接触者、密切接触者的密切接触者;
2.前14天有来自新冠肺炎确诊病例、无症状感染者报告社区的发热或有呼吸道症状患者接触史的;
3.前14天有居家隔离医学观察人员接触史的;
4.已治愈出院的确诊病例和已解除集中隔离医学观察的无症状感染者,尚在随访或医学观察期内的;
5.有体温≥37.3℃、干咳等呼吸道症状或腹泻等消化道症状,不能排除新冠病毒感染或其他传染病的;
6.前28天内有国(境)外、 14天内有国内中高风险地区所在市旅居史的,以及属于自贡市前置摸排预警管理范围的;
7.其他经评估不能确定为低风险的人员。
景区将根据疫情防控形势和专家评估意见适时调整疫情防控相关要求。
以上规定从2022年1月1日起开始执行。
七、相关联系电话:
治安警务(园区):0813-5115710
消防警务(园区):0813-5115719
医疗电话(园区):0813-5115720
客服电话(园区):0813-6679999
大安区疾控中心24小时值班电话:0813-3228900
自贡市疾控中心24小时值班电话:0813-8237271
免责声明:本文由网友发表或转载,不代表自贡论坛观点和立场,不对其真实合法性负责.如有异议或侵权,请与本网站联系删除!
回复

使用道具 举报

您需要登录后才可以回帖 登录 | 立即注册

本版积分规则

全站链接: 工程造价

QQ|手机版|小黑屋|自贡论坛 ( 蜀ICP备12031032号-2 )|网站地图川公网安备 51030002000002号

GMT+8, 2026-3-16 10:00 , Processed in 0.076375 second(s), 10 queries , Redis On.

Powered by Discuz! X3.5

© 2016-2021 Comsenz Inc.

快速回复 返回顶部 返回列表