查看: 122|回复: 0

[便民公告] 自贡市打击整治养老诈骗专项行动办公室受理养老诈骗举报线索的公告

[复制链接]

797

主题

0

回帖

439

积分

中级会员

积分
439
发表于 2025-12-7 23:26:05 | 显示全部楼层 |阅读模式
根据全国、全省、全市打击整治养老诈骗专项行动部署会议精神,平安自贡建设领导小组设立自贡市打击整治养老诈骗专项行动办公室。为依法严惩以提供“养老服务”、投资“养老项目”、销售“养老产品”、宣称“以房养老”、代办“养老保险”、开展“养老帮扶”等为名实施诈骗、侵害老年人合法权益的各类违法犯罪,现将自贡市打击整治养老诈骗专项行动办公室及有关成员单位和各区县、高新区专项行动办公室线索举报渠道进行公告,欢迎广大人民群众积极检举揭发养老诈骗违法犯罪线索。经核查,对在打击养老诈骗违法犯罪、深挖黑恶势力及其“保护伞”中发挥作用的,将予以奖励。举报人的个人信息及合法权益将依法得到保护。
举报电话接听时间为工作日9:00至12:00,14:00 至18:00
特此公告
自贡市打击整治养老诈骗专项行动办公室
2022年4月22日
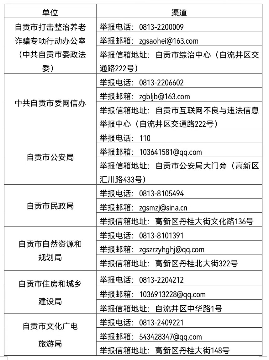
自贡市打击整治养老诈骗线索举报渠道 d1.jpg d2.jpg d3.jpg 来源:自贡网
免责声明:本文由网友发表或转载,不代表自贡论坛观点和立场,不对其真实合法性负责.如有异议或侵权,请与本网站联系删除!
回复

使用道具 举报

您需要登录后才可以回帖 登录 | 立即注册

本版积分规则

全站链接: 工程造价

QQ|手机版|小黑屋|自贡论坛 ( 蜀ICP备12031032号-2 )|网站地图川公网安备 51030002000002号

GMT+8, 2026-3-16 01:40 , Processed in 0.081527 second(s), 10 queries , Redis On.

Powered by Discuz! X3.5

© 2016-2021 Comsenz Inc.

快速回复 返回顶部 返回列表