查看: 91|回复: 0

[自贡城事] 网友质疑易烊千玺等艺人考编“免笔试”录取,国家话剧院:将统一回复

[复制链接]

896

主题

0

回帖

514

积分

高级会员

积分
514
发表于 2025-12-8 07:39:24 | 显示全部楼层 |阅读模式
7月6日,中国国家话剧院发布中国国家话剧院2022年应届毕业生招聘拟聘人员公示。公示显示,易烊千玺、罗一舟、胡先煦,考入演员一岗。据网传,三人是中戏的室友,如今考编进入同一单位,网友称其为“超强事业编宿舍”。 d1.jpeg 7月7日,易烊千玺等人无需笔试流程直接进入面试,引发热议。



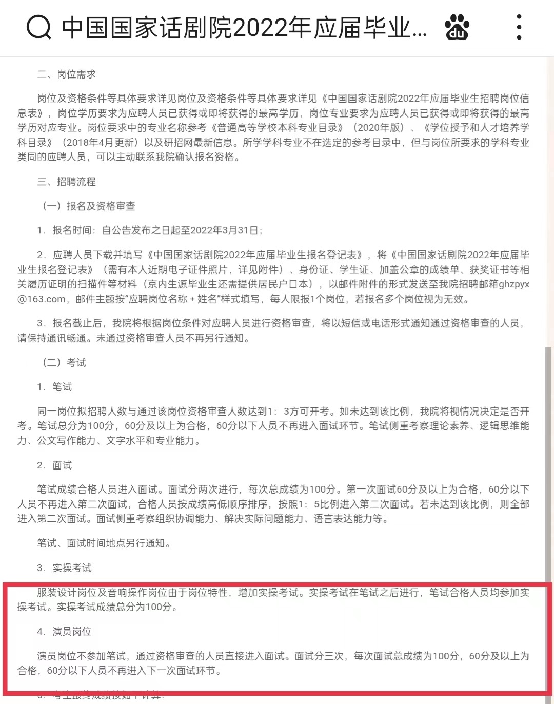
根据国家话剧院2022年3月17日发布的《中国国家话剧院2022年应届毕业生招聘公告》的招聘流程显示,演员岗位不参加笔试,通过资格审查的人员直接进入面试,面试共三次。 d2.jpeg 部分网友认为,同样是考编,演员岗位越过笔试进入面试,是一种明星“特权”的体现。明星与“素人”考生共同竞争同一岗位,免除笔试的考核标准,也会影响考试的公平性。



记者通过查询发现,2021年国家话剧院的招聘公告中,演员岗位并没有“免笔试”这一条。 d3.jpeg



此外,易烊千玺与罗一舟是否符合“在校期间为非在职人员”这一应聘条件也饱受质疑。



据公开资料显示,易烊千玺是北京九木德文化传媒中心的法定代表人。该公司于2018年11月1日成立。目前已申请注销并发布简易注销公告,公告日期为7月4日至7月24日。 d4.jpeg d5.jpeg 罗一舟是成立于2022年4月1日的北京辰舟一行影视文化有限公司的法定代表人。 d6.jpeg 根据网络资料显示,易烊千玺微博ID名称为TFBOYS-易烊千玺。易烊千玺于2013年6月加入TF家族,8月6日,与王俊凯、王源组成加入中国内地少年组合TFBOYS,并正式出道,该组合签约经纪公司为北京时代峰峻文化艺术发展有限公司。



罗一舟于2021年作为训练生参加综艺节目《青春有你第三季》,作为男团IXFORM成员正式出道,该团经纪公司为海南超级爱豆文化传媒有限公司。



胡先煦于2011年4月出演音乐电影《小建的合唱团》,正式出道,并于2016年签约光线传媒。胡先煦已于2022年1月12日在社交平台发文告别光线传媒,不再与其续约。 d7.jpeg 此外,应聘条件中还规定“应聘人员不得报考聘用后构成回避关系的岗位”。



7月7日,潇湘晨报记者联系上国家话剧院的工作人员,对方称,“会将以上问题反映给领导,并做出统一回复”。截至发稿前,国家话剧院暂未做出具体回复,记者再次拨打国家话剧院电话,暂无人接听。



潇湘晨报记者骆一歌 实习生袁航
免责声明:本文由网友发表或转载,不代表自贡论坛观点和立场,不对其真实合法性负责.如有异议或侵权,请与本网站联系删除!
回复

使用道具 举报

您需要登录后才可以回帖 登录 | 立即注册

本版积分规则

全站链接: 工程造价

QQ|手机版|小黑屋|自贡论坛 ( 蜀ICP备12031032号-2 )|网站地图川公网安备 51030002000002号

GMT+8, 2026-3-16 17:09 , Processed in 0.094000 second(s), 10 queries , Redis On.

Powered by Discuz! X3.5

© 2016-2021 Comsenz Inc.

快速回复 返回顶部 返回列表