查看: 85|回复: 0

共计18项 四川首次制定劳动保障轻微违法行为不予处罚清单

[复制链接]

818

主题

0

回帖

409

积分

中级会员

积分
409
发表于 2025-12-8 13:15:40 | 显示全部楼层 |阅读模式
封面新闻记者 赵奕
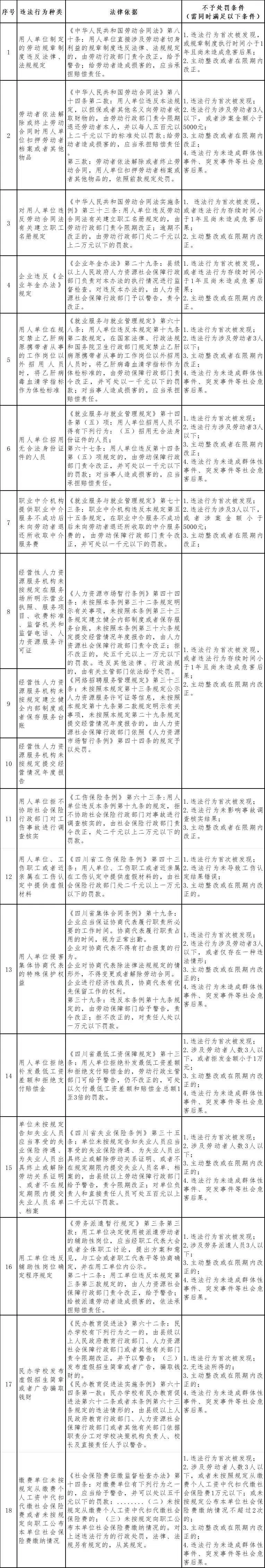
4月10日,封面新闻记者从四川省人力资源和社会保障厅获悉,四川近日首次制定并发布《劳动保障轻微违法行为不予处罚清单》(以下简称《清单》),其中明确了18项劳动保障轻微违法行为不予行政处罚事项、法律依据和具体适用条件,涉及劳动用工、社会保险、人力资源市场服务等方面。该规定将从今年6月1日起实施。
封面新闻记者发现,该清单包括企业违反《企业年金办法》规定、用人单位招用无合法身份证件的人员、缴费单位未按规定从缴费个人工资中代扣代缴社会保险费或者未按规定向职工公布本单位社会保险费缴纳情况等,不予处罚条件均包括违法行为首次被发现,以及主动整改或者在限期内改正的。
《清单》在执行的过程中,需要坚持三个原则。一要审慎实施劳动保障轻微违法行为不予行政处罚。各级人力资源社会保障部门要对违法行为轻微并及时改正且未造成危害后果的不予行政处罚,或者初次违法且危害后果轻微并及时改正的可以不予行政处罚,从而提升人力资源社会保障行政执法工作水平,打造公平、透明、可预期的法治化营商环境。
二要坚持过罚相当,教育与惩戒相结合。各地人力资源社会保障部门要坚持过罚相当,以事实为依据,综合考量违法行为的性质、情节以及社会危害程度,公平公正执法;坚持教育与惩戒相结合,运用说服教育、劝导示范、警示告诫、指导约谈等方式,实施轻微违法行为容错纠错机制。但是,使用童工等严重侵害劳动者合法权益的违法行为,不适用轻微违法行为不予行政处罚。
三要坚持严格规范,树立良好执法形象。各地在查处轻微违法行为过程中,要严格遵守劳动保障监察程序规定,引导经营主体增强诚信守法意识,严格规范劳动用工行为。严格落实行政执法公示、行政执法全过程记录等制度,规范公正文明执法,坚决防止以轻微违法行为不予行政处罚为借口,滥用职权、徇私舞弊、消极执法。
据悉,四川省人力资源和社会保障厅在制定发布四川省劳动保障轻微违法行为不予处罚清单的同时,还明确了不予行政处罚实施流程,同步配套制定了《守法诚信承诺书》和《劳动保障监察建议书》文书(式样),确保案件办理流程清晰、程序规范。
四川省人力资源和社会保障厅劳动保障监察局相关负责人表示,以后,四川省人力资源和社会保障厅将不定期根据法律法规的修改废情况,对四川省劳动保障轻微违法行为不予处罚清单进行更新修订。
d1.webp 四川省劳动保障轻微违法行为不予处罚清单
免责声明:本文由网友发表或转载,不代表自贡论坛观点和立场,不对其真实合法性负责.如有异议或侵权,请与本网站联系删除!
回复

使用道具 举报

您需要登录后才可以回帖 登录 | 立即注册

本版积分规则

全站链接: 工程造价

QQ|手机版|小黑屋|自贡论坛 ( 蜀ICP备12031032号-2 )|网站地图川公网安备 51030002000002号

GMT+8, 2026-4-5 21:14 , Processed in 0.067940 second(s), 11 queries , Redis On.

Powered by Discuz! X3.5

© 2016-2021 Comsenz Inc.

快速回复 返回顶部 返回列表