查看: 82|回复: 0

自贡观察带您观天下(2025年9月17日)

[复制链接]

920

主题

0

回帖

539

积分

高级会员

积分
539
发表于 2025-12-8 15:19:12 | 显示全部楼层 |阅读模式
d1.jpg 读者朋友们,早上好,今天是2025年9月17日,星期三。早观天下,速览热点,自贡观察为您梳理每日新鲜资讯!
d2.jpg ·国防部回应福建舰通过台湾海峡:这是航母建造过程中的正常安排,符合相关国际法和国际实践,不针对任何特定国家和目标。中国航母建设按需推进。
d3.png ·9月16日,菲律宾组织10余艘公务船侵闯黄岩岛。视频显示,面对我方海警水炮喷射,菲律宾船人员挥舞白旗求饶。
·19项措施扩大服务消费!商务部等9部门发文。详情

·交通运输部部署做好中秋国庆假期交通运输服务保障。
·2024年农村居民人均可支配收入达到23119元。
·1至8月国家铁路发送货物26.83亿吨。
·今年霍尔果斯铁路口岸已通行中欧(中亚)班列7000列。
·港珠澳大桥开通以来总客流超9000万人次,车辆超1868万辆次。
d4.png ·我国成功发射卫星互联网技术试验卫星。
·受贿超5506万元!中央宣传部原副部长张建春一审获刑14年。
·贵州省毕节市委原常委、统战部部长潘发勇被开除党籍和公职。
d5.jpg ·中国公民在新西兰一机场遭遇无端滋扰,中使馆向新方提出交涉。
·联合国报告:以色列在加沙地带犯下种族灭绝罪。
·内塔尼亚胡承认以色列目前被孤立:“我们可以摆脱”。
·以方首次披露:曾在伊朗部署百名外国特工,摧毁其导弹系统。
·特朗普起诉《纽约时报》并指控其诽谤:要求赔偿150亿美元。
·FBI:枪杀柯克的嫌疑人曾发“预告”。
·两次驾驶小型飞机非法降落美海军基地并盗窃军车,加州一男子认罪。
d6.png ·M87星系黑洞新图像发布,揭示黑洞附近偏振辐射随时间的演化。
·英国游客威尼斯运河游泳被重罚并驱逐。
d7.jpg ·上海松江区发生1.2级地震,震源深度10公里。
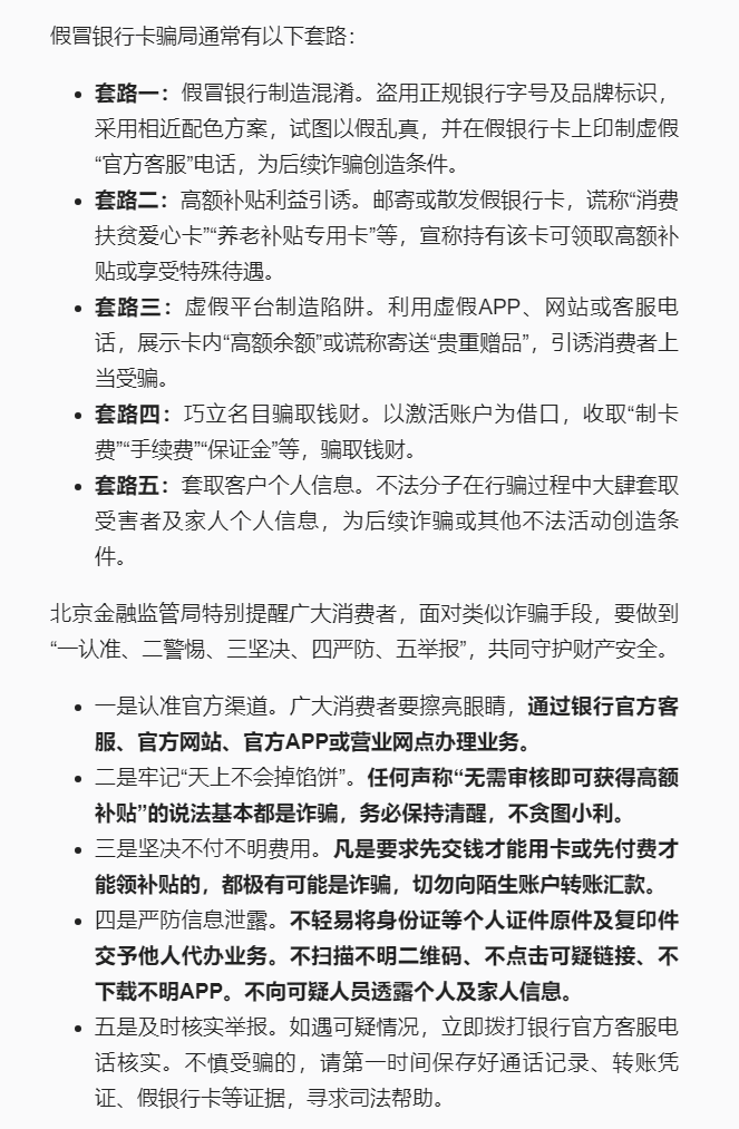
d8.png ·收到不明“补贴”“福利”要小心!起底假冒银行卡诈骗5个套路。
d9.png ·成都警方通报女子自缢事件:排除刑案,网传其为“外卖骑手”信息不实。
d10.png ·多名男性留学生混住女生宿舍楼?重庆理工大学通报。
·12岁女孩遭虐致死案二审将择期宣判,生母称生父庭上为继母流泪求情。
d11.png ·昆明一陵园违法占用集体土地建墓穴,被自然资源部门罚91万。
d12.png ·太原警方通报“男子半夜潜入酒店趴地偷窥”:行拘。
·杭州一女子接触氢氟酸身亡,警方称化学品来源仍在查!事发地为荒地。
d13.png ·唐山一医院门前多名穿病号服大爷干活,院方回应:工人衣服脏了,换上了旧的病号服。
·儋州警方辟谣镜湖公园34名未成年人被侵犯,相关谣言发布者已被依法查处。
d14.jpg 读屏时代,在一些“黑化”“魔改”的烂梗、毒梗的影响下,青少年会倾向选择简单化、娱乐化的词语表达感受,进而可能放弃深度思考的过程。语言的“越界”还可能会消磨孩子们的道德感、同理心,甚至诱发语言暴力、校园欺凌。
——工人日报:抵制网络烂梗进校园,不能止于个案矫正
d15.jpg d16.png 9月16日,浙江宁波,渔船驶过象山港大桥,开赴东海作业。
d17.png 时下,内蒙古额尔古纳湿地迎来秋日盛景,多彩的灌木丛点缀其间,蜿蜒的河流如蓝丝带般静静流淌,宛若大自然打翻的调色盘。
d18.jpg d19.png 9月16日,清华大学2026年社会科学学院接收优秀应届本科毕业生免试攻读研究生综合考核名单公示,中国乒乓球队运动员孙颖莎、王曼昱榜上有名。
d20.jpg ·近日,省人工智能产业链链长办公室(科技厅)、省发展改革委、省通信管理局三部门联合印发《四川省加快推进算力高效建设和应用工作方案》(以下简称《工作方案》)。
《工作方案》提到,到2027年,全省算力基本实现统一调度、高效使用,总规模达到40EFLOPS(即每秒浮点运算次数),这相当于在现有算力规模的基础上翻一倍。此外,还提出了智能算力占比不低于60%、综合利用率不低于70%、各城市之间网络时延低于3毫秒等要求,让算力更好赋能千行百业。
·近日,记者从省自然资源厅获悉,自今年3月成为全国第三个土地储备专项债券正式落地的省份以来,截至8月,四川已分4次发行土地储备专项债券186.66亿元,涉及项目131个。其中,发行收回收购存量闲置土地项目122个、面积12009.90亩,资金额度174.87亿元,占比93.68%。
·近日,自然资源部、国家数据局联合发布2025年实景三维数据赋能高质量发展创新应用典型案例入选名单,四川有2个案例入选,分别是实景三维赋能泥石流灾害智能防控项目、实景三维数据赋能川西复杂山区城镇功能疏解与地灾精准防治项目。
d21.jpg 据四川省气象台消息,今天白天:盆地大部阴天有阵雨或雷雨,雨量小到中雨,其中巴中、南充2个城市和广元、绵阳2个城市东部、达州市北部及乐山市南部的部分地方有大雨到暴雨,局部大暴雨,北部中部的部分地方有4—6级风,局部可达7级或以上;川西高原和攀西地区阴天间多云有阵雨或雷雨,其中攀西地区的部分地方有中雨,局部大雨到暴雨。盆地最低气温:21~24℃,最高气温:24~30℃。
来源 | 综合自新华社、央视网、四川手机报、四川气象
免责声明:本文由网友发表或转载,不代表自贡论坛观点和立场,不对其真实合法性负责.如有异议或侵权,请与本网站联系删除!
回复

使用道具 举报

您需要登录后才可以回帖 登录 | 立即注册

本版积分规则

全站链接: 工程造价

QQ|手机版|小黑屋|自贡论坛 ( 蜀ICP备12031032号-2 )|网站地图川公网安备 51030002000002号

GMT+8, 2026-4-19 13:07 , Processed in 0.170454 second(s), 11 queries , Redis On.

Powered by Discuz! X3.5

© 2016-2021 Comsenz Inc.

快速回复 返回顶部 返回列表