查看: 163|回复: 0

四川专科批志愿正在填报!这份“双高计划”院校名单请收好

[复制链接]

881

主题

0

回帖

471

积分

中级会员

积分
471
发表于 2025-12-8 19:03:44 | 显示全部楼层 |阅读模式
目前,我省专科批次志愿填报正在进行。高职(专科)院校数量众多,为了给考生和家长选择院校提供参考,四川省教育考试院整理了我省及全国进入教育部“双高计划”的院校和专业名单。
“双高计划”(中国特色高水平高职学校和专业建设计划)是继我国普通高等教育“双一流”后,国家在职业教育领域的一次重要制度设计。该计划面向独立设置的专科高职学校,坚持质量为先、改革导向、扶优扶强。项目遴选不分所有制性质、不分地域、不分规模大小,重点支持就业率高、毕业生水平高、社会支持度高,并且校企结合好、实训开展好、“三教”质量好的学校。
“双高计划”每五年一个支持周期,2019年启动第一轮建设,共有197所高职学校入选“双高计划”第一轮建设单位,我省有8所学校入选,一起来看看这些学校和入选专业吧!
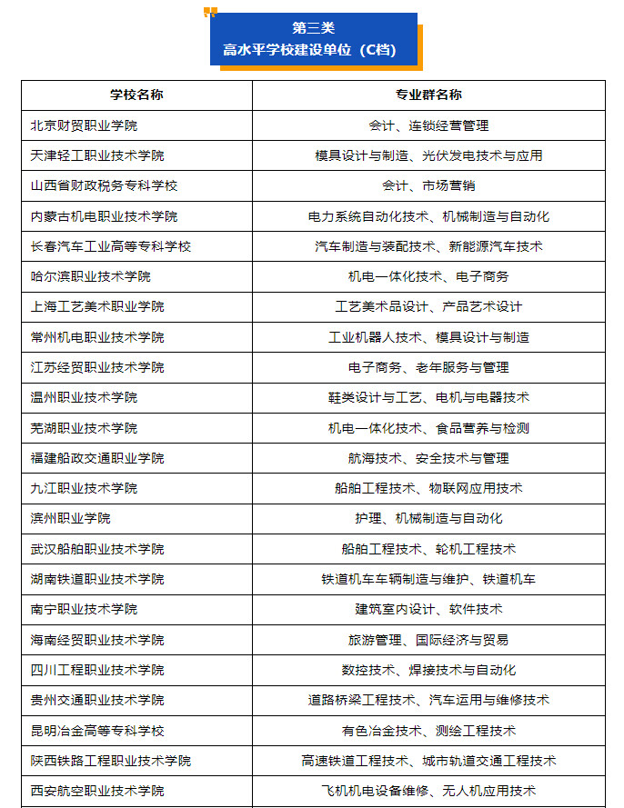
d1.jpg 全国完整名单
中国特色高水平高职学校和专业建设计划建设单位名单(同一档次内按国务院省级行政区划顺序及校名拼音排序)
d2.jpg d3.jpg d4.jpg d5.jpg d6.jpg d7.jpg d8.jpg d9.jpg d10.jpg d11.jpg d12.jpg d13.jpg
免责声明:本文由网友发表或转载,不代表自贡论坛观点和立场,不对其真实合法性负责.如有异议或侵权,请与本网站联系删除!
回复

使用道具 举报

您需要登录后才可以回帖 登录 | 立即注册

本版积分规则

全站链接: 工程造价

QQ|手机版|小黑屋|自贡论坛 ( 蜀ICP备12031032号-2 )|网站地图川公网安备 51030002000002号

GMT+8, 2026-4-13 16:20 , Processed in 0.140237 second(s), 13 queries , Redis On.

Powered by Discuz! X3.5

© 2016-2021 Comsenz Inc.

快速回复 返回顶部 返回列表