查看: 98|回复: 0

富顺第三中学校 2025年艺体特长生招生简章

[复制链接]

901

主题

0

回帖

510

积分

高级会员

积分
510
发表于 2025-12-8 19:08:28 | 显示全部楼层 |阅读模式
富顺第三中学校2025年艺体特长生招生简章


d1.jpeg
1. 招生对象

自贡市范围内初2025届毕业学生

2.招生计划

本次富顺第三中学校艺体特长生计划招生指标为140人。其中美术(含书法)类55人,音乐舞蹈播音戏剧影视导演类30人,体育类55人(田径45人,篮球5人,足球5人)。

3.录取办法

艺术特长生

艺术特长生专业综合评定成绩合格且文化成绩达相应条件由自贡市招生考试院统一录取。

体育特长生

由市教体局统一组织专业测试,成绩合格且中考成绩达标的前提下,依据专业成绩由自贡市招生考试院统一录取。

4.考试时间  

2025年4月19日(周六)  

上午8:00-12:00

下午14:00-17:00

5.考试地点  

富顺第三中学校

6.报名方式

现场报名,携带个人标准证件寸照2张、身份证或户口簿、中考报名号、县级及以上比赛获奖证书原件和复印件。

(近三年来参加县级以上的艺术类相关比赛获奖的考生,艺术考生凭获奖原件在同等条件下可优先给予录取。)

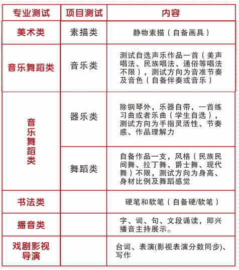
7.考试类别

艺术特长生

美术、音乐、舞蹈、书法、播音、戏剧影视导演等

d2.jpg


8.专业预录取名单确定

学校招生领导小组将根据艺术特长生考生测试情况,结合实际,对考生进行综合评定,通过学校微信公众号分专业类别公布考生综合评定等级,学校向成绩达要求的考生进行公示,公示无异议后将上传自贡市中考艺术特长生招生管理平台,同时在学校微信公众号发布学校相应专业预录取名单。

友情提示

1.艺术考生通过专业测试取得预录资格后(电话通知),必须在规定时间到我校现场确认。未在规定时间现场确认的考生视为自动放弃我校的预录资格,最终录取以上级主管部门文件为准。

2.艺术特长生被录取后须与学校签订协议书,统一编入艺术特长班,并自觉遵守校规校纪,按时参加专业训练,代表学校积极参加有关比赛和活动,否则将取消其特长生身份,补交相关费用。

志愿填报提示

第三批次第一志愿填报富顺三中(代码:0305),优先录取!  

5月9日—12日,网上志愿填报通道开启,千万别错过!

其他事项

报名考试流程

所有考生

进校门左转至内操场→报名、缴费→领取《富顺三中2025年艺术特长生招生考试成绩表》(简称:成绩表)→登记信息→填写基本信息、粘贴相片→测身高、体重→领取矿泉水;中午需在我校食堂就餐的家长及考生领取餐票。

美术考生

前往实验楼底楼→报到、交成绩表→候考→考试(上午第一批:8:30-11:30;第二批:9:00-12:00 ;下午第一批:14:00-17:00;→考生根据到校时间参加其中一个批次,考试结束→考生自行离开考场。

音乐、舞蹈、播音、表演、戏剧影视导演考生

前往综合楼三楼或四楼指定考场→报到、交成绩表→候考→考试→考试结束→考生自行离开考场。

书法考生

前往图书室底楼→报到、交成绩表→候考→考试→考试结束→考生自行离开考场。

交通提示

1.请考生家长将车辆停放在产业园公路两旁距离学校150米处。

2.请骑电动车的家长和学生将车辆一律停在学校外侧,按照顺序摆放整齐。

3.请所有家长和学生到校参加考试不要慌张,遵守交通规则,安全出行。

4.请到校参加考试的学生应自行保管好自己的贵重物品,避免遗失。

考试注意事项

1.请考生到校前准备好相关物品资料,认真阅读报名及考试流程,按路标指示牌,到相应考场参加考试。

2.考试过程中,请遵守考试纪律,遵守考务工作人员的安排,不得干扰考务工作,对违反考试纪律的考生或家长,考试工作领导小组将取消考生考试资格。

3.考生在校期间,请爱护学校公共设施、不得打闹、乱扔垃圾。

4.学校中午为上午报名的考生及家长在食堂提供免费午餐。

5.考生考试结束后自行离开学校,回家途中注意安全。

未尽事宜由富顺第三中学校招生办负责解释

联系电话:刘老师 13890032670

立即咨询,抢占名额

招生热线:0813—7702362  

刘老师:13890032670

陈老师:13890092192

刘老师:15808131878

潘老师:15892223009   

苏老师:15892222108

张老师:15892221886   

李老师:13678227415   

付老师:15881338035

地址:富顺县代寺镇双河口社区265号

微信公众号:fssz1942


免责声明:本文由网友发表或转载,不代表自贡论坛观点和立场,不对其真实合法性负责.如有异议或侵权,请与本网站联系删除!
回复

使用道具 举报

您需要登录后才可以回帖 登录 | 立即注册

本版积分规则

全站链接: 工程造价

QQ|手机版|小黑屋|自贡论坛 ( 蜀ICP备12031032号-2 )|网站地图川公网安备 51030002000002号

GMT+8, 2026-4-18 22:45 , Processed in 0.086740 second(s), 10 queries , Redis On.

Powered by Discuz! X3.5

© 2016-2021 Comsenz Inc.

快速回复 返回顶部 返回列表