查看: 121|回复: 0

借车借出四条人命,车主崩溃!车与老婆不外借,你还记得吗?

[复制链接]

915

主题

0

回帖

458

积分

中级会员

积分
458
发表于 2025-12-9 08:48:32 | 显示全部楼层 |阅读模式
朋友开口帮忙,一般人都会答应,但是,除了借钱跟借车。坚决不随意借车,否则你就知道错!


案例一
石家庄栾城发生一起重大交通事故,一辆宝马x6越野车不知什么原因,突然高速冲上河堤,飞跃洨河,在空中翻转180°后,车底朝上,车顶向下,直接拍在了对岸的河堤上,车体几乎扁平,车内四人殒命。



d1.webp
而更悲剧的是,驾驶人并非车主,属借用,原车主已近崩溃。由于肇事者已经死亡,车主不但要自行承担车辆的损失(基本报废),还需承担4名乘客的死亡赔偿金,借车借出几百万的官司。


d2.webp

遇到这样的事,后悔当初已经晚了,这辈子被自己的无知害惨了,家人也要跟着一起备受折磨。


案例二
饭局上将车借给朋友开去接人,朋友因酒驾酿下1死3伤的惨祸。肇事司机因犯下危害公共安全罪被判入狱8年,而借车给他的车主,因草率借车之举同样对事故发生应承担责任,车主被法官判决与肇事司机连带承担近60万元的赔偿。


d3.webp

d4.webp
把车借给喝酒的人驾驶,保险公司不会陪你一毛钱,这是罪上加罪,自己酿下的苦水,用一辈子的代价来偿还。

你把车借给别人,如果发生事故,会产生的后果有
一、如果借车人没有责任,那没有关系,但发生死亡事故,仍要担道义,如果有责任,特别是车上有人受伤,一般保险是一人一万,而借车人没有钱,那车主负连带责任,就是要交钱。


二、如果借车人酒后驾驶,保险公司一分不赔,他赔不起的都要你买单。


三、如果开你的车人(无论他是否你的家庭成员)撞了你的家庭成员,保险公司还是不赔。保单列明,被保险人及其家庭成员,司机及其家庭成员是不赔的。其他的什么无证驾驶、逃逸等等,保险公司不赔的都要他来赔,赔不起就算你就要先代他买单。


四、你借车给人后,他又转借第三人,出事了会怎么样?如果第三人和转借的人都赔不起或不愿意赔,索赔失败的,你还是得负连带赔偿责任。


五、如果你明知道或没办法证明你不知道对方没驾驶资格,还把车借给无证的人,或者你明知道对方没有安全驾驶的能力,例如酒后驾驶,吸毒等等,还把车给他开,如果事出大了,可能就不是连带赔偿责任那么简单了。


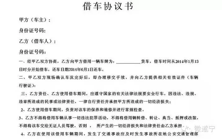
如果非要借车一定要要签署一份协议!

如果非要借车一定要要签署一份协议!

如果非要借车一定要要签署一份协议!


d5.webp


不要因为是朋友就不好意思签署协议,签署借车协议能够更好地维护借车双方的相关利益和责任,避免事后扯皮不清。当然借车人可以主动提起签协议,既显诚意又能不让朋友过于尴尬。


d6.webp


拒绝秘笈

拒绝借车秘技一:时不时更新朋友圈告知天下,车是我的宝,外人不能碰,连老婆都不行,更何况外人了,别人一看,就明白了,自然不会向你开口了。


拒绝借车秘技二:称自己是妻管严,借车出去,就别进家门了。有时候拿老婆当挡箭牌好使,谁也不想破坏别人的夫妻感情。


拒绝借车秘技三:装个指纹防盗锁,汽车用起来需要指纹解锁,除了车主还真没有人能开。如果装个这个,恐怕人们也就知道你不想借车了,应该会识趣地放弃吧……


本文源自网络 版权归原作者所有

免责声明:本文由网友发表或转载,不代表自贡论坛观点和立场,不对其真实合法性负责.如有异议或侵权,请与本网站联系删除!
回复

使用道具 举报

您需要登录后才可以回帖 登录 | 立即注册

本版积分规则

全站链接: 工程造价

QQ|手机版|小黑屋|自贡论坛 ( 蜀ICP备12031032号-2 )|网站地图川公网安备 51030002000002号

GMT+8, 2026-4-21 14:47 , Processed in 0.085026 second(s), 10 queries , Redis On.

Powered by Discuz! X3.5

© 2016-2021 Comsenz Inc.

快速回复 返回顶部 返回列表