查看: 96|回复: 0

[自贡城事] 好消息!“直播天府”乡村英才计划·数字文旅新媒体技能培训开始报名啦!

[复制链接]

851

主题

0

回帖

525

积分

高级会员

积分
525
发表于 2025-12-7 17:55:46 | 显示全部楼层 |阅读模式
为加快文化强省旅游强省和数字四川建设,培育网络直播新业态新人才,发挥信息化驱动引领作用,构建乡村发展新场景,传播乡村特色文化,省委网信办、文化和旅游厅联合开展“直播天府”乡村英才计划·数字文旅新媒体技能培训,选拔和培育一批优质网络达人,推出一批高质量文旅网络作品,把网信人才流量转化为乡村文旅发展红利。“直播天府”乡村英才计划·数字文旅新媒体技能培训今日起开始报名。
一、组织单位
指导单位:省委网信办、文化和旅游厅
主办单位:各市(州)党委网信办、文化和旅游行政管理部门
承办单位:省网信人才发展促进会、抖音数字学堂
二、培育对象
全省基层文旅工作者、导游(讲解员)、非遗项目传承人、大学生村官、乡贤、乡村旅游等相关从业者,名额不限。
三、培训时间
报名阶段:即日起—5月28日。
课程讲授:5月29日—6月12日。
四、培训方式
“直播天府”网络直播人才培育行动采取线上线下相结合的形式开展,本着自愿参加的原则,不收取参训人员费用。
五、报名方式
第1步:请先扫描二维码或点击链接填写报名表报名。
报名链接:
https://www.wjx.top/vm/rPi9EaB.aspx
报名二维码:
d1.webp 第2步:填写完报名表后,扫描报名链接里已放置的培训群码,即可入群。
培训平台:小鹅通学习平台(微信群聊点击链接即可参培)
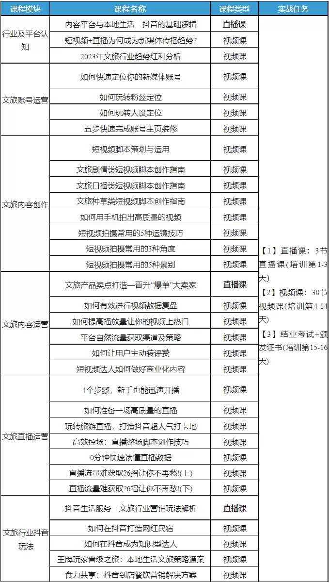
六、培训内容及课程安排
“直播天府”乡村英才计划·数字文旅新媒体技能培训课程表
d2.webp 七、联系方式
联系人:省委网信办廖老师,028-86600281;文化和旅游厅朱老师,028-86702853;抖音集团四川公司秦老师,15208216421。
免责声明:本文由网友发表或转载,不代表自贡论坛观点和立场,不对其真实合法性负责.如有异议或侵权,请与本网站联系删除!
回复

使用道具 举报

您需要登录后才可以回帖 登录 | 立即注册

本版积分规则

全站链接: 工程造价

QQ|手机版|小黑屋|自贡论坛 ( 蜀ICP备12031032号-2 )|网站地图川公网安备 51030002000002号

GMT+8, 2026-3-17 02:37 , Processed in 0.072917 second(s), 11 queries , Redis On.

Powered by Discuz! X3.5

© 2016-2021 Comsenz Inc.

快速回复 返回顶部 返回列表