查看: 95|回复: 0

“油卡八折!内部渠道!欲购从速!”

[复制链接]

891

主题

0

回帖

418

积分

中级会员

积分
418
发表于 2025-12-16 22:56:40 | 显示全部楼层 |阅读模式
d1.webp



“全国加油卡充值打9折,欲购从速”“我是石油公司员工,找我买卡打8折”


看到这些信息你心动了吗?心动但别行动这样的低价加油卡活动背后很可能是一场骗局


近期“加油卡打折”骗局层出不穷诈骗分子利用受害者想购买“低价”“折扣”“优惠”加油卡的“捡漏”心理从而一步步实施诈骗


d2.gif




“加油卡充值享受9折优惠”



据上观新闻报道,近期,市民李女士(化名)向上海廊下市场监管所投诉称,在手机应用商城看到某石油化工有限公司的加油软件“加油车友惠”APP有加油打折的宣传广告。


市民李女士说:“我感觉很优惠,看到商家也是正规的石油化工企业,想着挺靠谱的,就充值了。”



d3.webp



于是李女士充值了5万余元的加油卡,享受9折优惠,全国通用。按照约定,商家分48期,每月给李女士的加油卡充值2000余元,承诺李女士能享受五五折加油服务。前三个月都是按时充值共返还七千余元,到了第4个月李女士发现加油卡一直未被充值。


市民李女士说:“客服先是跟我说系统升级,让我耐心等待,我就等了一段时间,还是没有收到钱,我就打电话联系客服,发现客服也联系不到了,我就特别着急。”



d4.webp



相关部门认为这家公司存在疑似诈骗和非法集资的经营行为。随后,公安部门对当事人、公司法定代表人进行立案调查,立即对该公司采取监控措施,下架了“加油车友惠”APP,以防止更多消费者上当受骗。



朋友圈加油卡优惠暗藏骗局



无独有偶,据鄂尔多斯检察院微信公众号发布消息称,某日,蒋某某看到朋友圈有人发布8折可购买油卡的信息,面对加油卡充值有巨大优惠的诱惑,她很是心动。



d5.webp



于是,蒋某某主动联系并购买了油卡。尝到“甜头”的蒋某某等人不断介绍了300余人到被告人苏某某处办理油卡充值。然而,油卡分期充值到账的进度却越来越慢,被告人苏某某谎称系统升级、系统问题等理由进行推脱。


本以为是天上掉下来的“馅饼”,实则却是一场血本无归的骗局。短短一个月,蒋某某被骗34万元。除了蒋某某,还有20多人先后被骗金额120余万元。



骗取用户信息进行非法牟利



一样的朋友圈诈骗信息,不一样的骗术手法。有些用户反馈,在微信朋友圈中可以看到类似于“助你一臂之力,抢1000元加油卡”这样的活动,这类活动吸引了大批网友参与。



d6.webp



油宝给大家复盘一下这类活动,按照活动要求参与,需关注相关微信公众号并登记手机号,同时活动页面上注明了活动时间、参与方式等信息,还明确规定了助力如果不达标,不能获得奖励。那么,重点来了,就算你找再多人帮忙助力,也不可能达到活动要求。


事实真相是,他们在非法获得用户的个人信息以达到牟利的目的,与以低价购买加油卡的招数不同,这类通过朋友圈分享助力而获得加油卡的套路更加隐蔽,大家要提高警惕。



“真卡假卖变空卡”



除了油宝刚刚分享的骗局外,“真卡假卖变空卡”也是骗子常见的销售套路。


在某二手商品交易平台上,不少卖家宣称自己有加油九折卡,9折就能买到1000元的打折卡。在你下单之后,收货的卡里确实会有1000元,但是当你确认收货并评论后,“真卡”却变“空卡”。


这是因为你拿到的是副卡,主卡可以随时停用副卡,并冻结里面的油费,油卡在你加了一两次油后被停用。当你联系卖家,他们只会敷衍你,最后把你拉黑,销声匿迹。


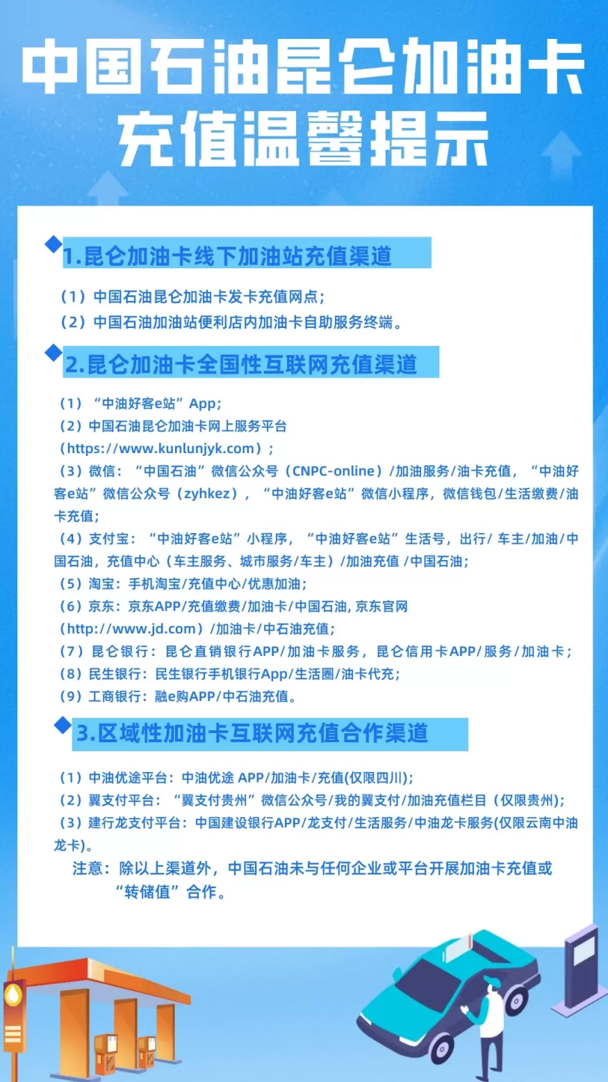
各种加油卡打折充值的骗局层出不穷油宝提示储值加油卡时一定要使用官方渠道


油宝已经为你准备好了正确的充值方式赶快收藏!!↓↓↓


d7.webp



如果你发现有人


冒充中国石油员工进行诈骗请拨打110告诉警察如果你发现有仿冒中国石油标识的企业或加油站请拨打12315向当地工商部门举报


面对低价诱惑大家一定要擦亮眼睛小心加油卡骗局


d8.gif




来源丨中国石油官微编辑丨孟丽娜审核丨王京素材来源 丨上观新闻 鄂尔多斯检察院微信公众号


d9.webp
免责声明:本文由网友发表或转载,不代表自贡论坛观点和立场,不对其真实合法性负责.如有异议或侵权,请与本网站联系删除!
回复

使用道具 举报

您需要登录后才可以回帖 登录 | 立即注册

本版积分规则

全站链接: 工程造价

QQ|手机版|小黑屋|自贡论坛 ( 蜀ICP备12031032号-2 )|网站地图川公网安备 51030002000002号

GMT+8, 2026-4-15 12:54 , Processed in 0.113735 second(s), 10 queries , Redis On.

Powered by Discuz! X3.5

© 2016-2021 Comsenz Inc.

快速回复 返回顶部 返回列表