查看: 20|回复: 0

丝芭传媒:鞠婧祎“涉嫌严重经济犯罪”,择日进行全网公开实名举报

[复制链接]

1581

主题

0

回帖

3671

积分

超级会员

积分
3671
发表于 2025-12-18 18:10:52 | 显示全部楼层 |阅读模式
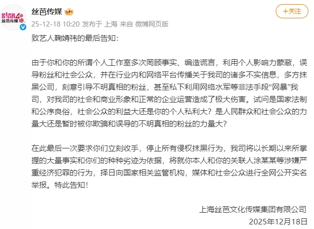
12月18日,丝芭传媒发布致艺人鞠婧祎的最后告知:

由于你和你的所谓个人工作室多次罔顾事实、编造谎言,利用个人影响力蒙蔽,误导粉丝和社会公众,并在行业内和网络平台传播关于我司的诸多不实信息,多方抹黑公司,刻意引导不明真相的粉丝,甚至私下利用网络水军等非法手段“网暴”我司,对我司的社会和商业形象和正常的企业运营造成了极大伤害。试问是国家法制和公序良俗,社会公众的利益大还是你的个人私利大?是人民群众和社会公众的力量大还是暂时被你欺骗和误导的不明真相的粉丝的力量大?

在此最后一次要求你们立刻收手,停止所有侵权抹黑行为,我司将以长期以来所掌握的大量事实和你们的种种劣迹为依据,将就你本人和你的关联人涂某某等涉嫌严重经济犯罪的行为,择日向国家相关监管机构,媒体和社会公众进行全网公开实名举报。特此告知!
丝芭传媒:鞠婧祎“涉嫌严重经济犯罪”,择日进行全网公开实名举报-1.webp
此前报道:

近日,丝芭传媒起诉状称鞠婧祎合约至2033年引发热议。12月15日,鞠婧祎方发声明,称与丝芭传媒的经纪合约已于2024年6月终止,同时指控丝芭传媒伪造艺人签名及授权。

16日,丝芭传媒晒笔迹鉴定报告否认伪造艺人签名及授权。

丝芭传媒:鞠婧祎“涉嫌严重经济犯罪”,择日进行全网公开实名举报-2.webp

对此,鞠婧祎方也请律师发布了相关声明。

丝芭传媒:鞠婧祎“涉嫌严重经济犯罪”,择日进行全网公开实名举报-3.webp

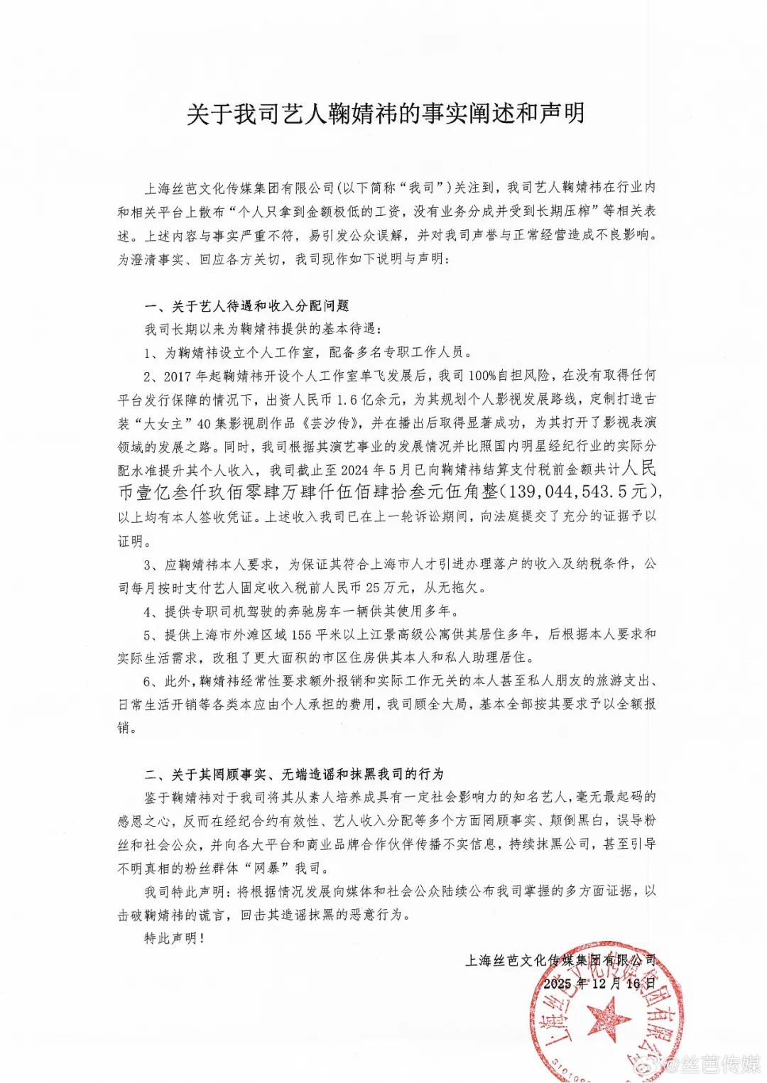
12月16日,上海丝芭文化传媒集团有限公司官方微博@丝芭传媒 发布“关于我司艺人鞠婧祎的事实阐述和声明”,称鞠婧祎在行业内和相关平台上散布“个人只拿到金额极低的工资,没有业务分成并受到长期压榨”等相关表述,与事实严重不符。

声明称,丝芭传媒曾出资人民币1.6亿余元,为鞠婧祎单飞发展后规划影视发展路线,截至2024年5月,已向鞠婧祎结算支付税前金额共计139044543.5元,均有本人签收凭证,并按月支付固定收入25万元(税前),还提供专职司机、房车供其使用多年,提供上海高级公寓供其居住。

丝芭回应鞠婧祎声明称,将根据情况发展陆续公布多方面证据,回击鞠婧祎造谣抹黑的恶意行为。

丝芭传媒:鞠婧祎“涉嫌严重经济犯罪”,择日进行全网公开实名举报-4.webp

丝芭还表示,图中公开的艺人收入为公司依约履行代扣代缴义务,并已向管辖地税务机关依法完税的正规合法收入,经得起任何形式的税务核查。但是,在此之外如存在任何形式其他未申报、未依法纳税之收入,丝芭不承担任何责任。

丝芭传媒:鞠婧祎“涉嫌严重经济犯罪”,择日进行全网公开实名举报-5.webp

丝芭传媒:鞠婧祎“涉嫌严重经济犯罪”,择日进行全网公开实名举报-6.webp

据公开资料,鞠婧祎,1994年6月18日出生于四川省遂宁市,中国内地影视女演员、流行乐歌手。2013年11月2日,鞠婧祎凭借SNH48《剧场女神》团体公演正式出道。2016年,主演个人首部玄幻剧《九州·天空城》,还曾出演《芸汐传》《热血长安》《新白娘子传奇》等作品。


综合| 九派新闻 丝芭传媒
免责声明:本文由网友发表或转载,不代表自贡论坛观点和立场,不对其真实合法性负责.如有异议或侵权,请与本网站联系删除!
回复

使用道具 举报

您需要登录后才可以回帖 登录 | 立即注册

本版积分规则

全站链接: 工程造价

QQ|手机版|小黑屋|自贡论坛 ( 蜀ICP备12031032号-2 )|网站地图川公网安备 51030002000002号

GMT+8, 2026-4-18 09:47 , Processed in 0.099680 second(s), 13 queries , Redis On.

Powered by Discuz! X3.5

© 2016-2021 Comsenz Inc.

快速回复 返回顶部 返回列表