查看: 16|回复: 0

今年已经涨了143%,横店影视成为春节档影视院线股总龙头

[复制链接]

47

主题

0

回帖

325

积分

中级会员

积分
325
发表于 2026-2-11 17:00:21 | 显示全部楼层 |阅读模式
今日,浙江本土影视院线股横店影视股价再次涨停,最新价报40.41元/股。该股最近9个交易日有7个交易日涨停,年内涨幅高达143.7%,成为了当前A股“春节档”总龙头。
698abd6c841c2.png.webp
受益于2026年春节档首次延长至9天,8部影片定档,头部影企直接受益。灯塔专业版数据显示,截至2月8日,已有8部影片定档2026年春节档,包括《惊蛰无声》《飞驰人生3》《镖人:风起大漠》《熊出没·年年有熊》等。2026年春节档电影市场或从2025年春节档的“一超多强”回归“多强争霸”格局。多数业内人士预计,档期总票房或将落在70亿至80亿元区间,乐观预期下,总票房或将突破80亿元。
698abd6c8424d.png.webp
从新片预售数据来看《飞驰人生3》、《惊蛰无声》、《镖人:风起大漠》构成第一阵营,《星河入梦》、《熊猫计划之部落奇遇记》、《熊出没·年年有熊》则各自稳固所属类型的市场基本盘。
698abd6c8428d.png.webp
以《飞驰人生3》为例,该片由韩寒执导,沈腾、尹正、黄景瑜等参演,出品方包括亭东影业、猫眼娱乐、大麦娱乐、万达电影、博纳影业、中国电影、横店影视等公司。2024年春节档,《飞驰人生2》以33.61亿元的票房超越前作,成为相对少见的续作超越前作口碑及票房的作品。
《惊蛰无声》则由张艺谋执导,易烊千玺、朱一龙、宋佳等出演,出品方包括大麦娱乐、中国电影、万达电影、华人影业、上海电影、华智数媒等公司。
在此之前,横店影视公布2025年年报业绩预告称,预计2025年实现净利润1.300亿元至1.800亿元,增长幅度为2.35倍至2.87倍。
至于业绩变动的原因,预告称,主要受行业回暖、热门影片带动电影市场大盘增长,以及公司强化经营管理、深入多元化经营等因素影响;全资子公司浙江横店影业有限公司出品的《熊出没·重启未来》《射雕英雄传:侠之大者》《志愿军:浴血和平》等多部影片上映,投资出品的《熊出没·年年有熊》《飞驰人生 3》《星河入梦》等影片将于2026 年春节档上映。另外,全资子公司横店影视制作有限公司成立“大横小竖”短剧品牌,加快短剧业务发展。
698abd6c842de.png.webp
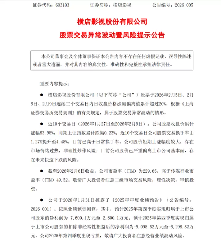
此外,由于股价短期受到爆炒,横店影视在昨日晚间最新发布的《股票交易异常波动暨风险提示公告》中称,“近10个交易日(2026年1月27日至2026年2月9日),公司股票收盘价累计涨幅83.98%,同期上证指数累计跌幅0.23%;近10个交易日公司股票交易换手率由1.27%提升至4.48%,目前已高于日常换手率。公司股价短期上涨幅度较大,存在市场情绪过热,非理性炒作风险;目前公司股价已严重偏离上市公司基本面,存在未来快速下跌的风险。?”
10日盘中横店影视市盈率(TTM)达277.85,高于传媒行业市盈率(TTM)49.52。
橙柿互动·都市快报记者 林司楠
免责声明:本文由网友发表或转载,不代表自贡论坛观点和立场,不对其真实合法性负责.如有异议或侵权,请与本网站联系删除!
回复

使用道具 举报

您需要登录后才可以回帖 登录 | 立即注册

本版积分规则

全站链接: 工程造价

QQ|手机版|小黑屋|自贡论坛 ( 蜀ICP备12031032号-2 )|网站地图川公网安备 51030002000002号

GMT+8, 2026-4-15 03:53 , Processed in 0.076835 second(s), 11 queries , Redis On.

Powered by Discuz! X3.5

© 2016-2021 Comsenz Inc.

快速回复 返回顶部 返回列表