查看: 103|回复: 0

[自贡城事] 2月7日,自贡开放22个新冠病毒疫苗接种点——

[复制链接]

904

主题

0

回帖

516

积分

高级会员

积分
516
发表于 2025-12-7 23:14:04 | 显示全部楼层 |阅读模式
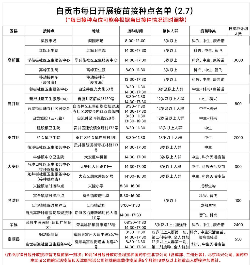
2月7日,我市开放22个新冠病毒疫苗接种点(详见下表)。
d1.jpg
免责声明:本文由网友发表或转载,不代表自贡论坛观点和立场,不对其真实合法性负责.如有异议或侵权,请与本网站联系删除!
回复

使用道具 举报

您需要登录后才可以回帖 登录 | 立即注册

本版积分规则

全站链接: 工程造价

QQ|手机版|小黑屋|自贡论坛 ( 蜀ICP备12031032号-2 )|网站地图川公网安备 51030002000002号

GMT+8, 2026-3-16 17:09 , Processed in 0.053558 second(s), 8 queries , Redis On.

Powered by Discuz! X3.5

© 2016-2021 Comsenz Inc.

快速回复 返回顶部 返回列表