查看: 109|回复: 0

[自贡城事] 上海:在沪高校应届硕士毕业生符合相应基本条件即可落户

[复制链接]

1581

主题

0

回帖

3671

积分

超级会员

积分
3671
发表于 2025-12-7 23:32:04 | 显示全部楼层 |阅读模式
2022年,非上海生源应届普通高校毕业生进沪就业申请上海户籍评分办法再次调整,上海应届生落户政策又一次放宽。

6月28日,上海市教委等四部门联合发布了《关于做好2022年非上海生源应届普通高校毕业生进沪就业工作的通知》。《通知》附件中,《2022年非上海生源应届普通高校毕业生进沪就业申请本市户籍评分办法》(以下简称《办法》)也一同公布。

《办法》提出,在沪各研究所、各高校应届硕士毕业生,符合当年度非上海生源应届普通高校毕业生进沪就业申请本市户籍办法规定的基本条件即可落户。其他世界一流大学建设高校应届硕士毕业生、世界一流学科建设高校建设学科应届硕士毕业生,符合当年度非上海生源应届普通高校毕业生进沪就业申请本市户籍办法规定的基本条件即可落户。

d1.jpg

2022年,非上海生源应届普通高校毕业生进沪就业申请上海户籍评分办法再次调整 本文图片均为文件截图而2021年公布的户籍评分办法要求,“世界一流大学建设高校”应届硕士毕业生、“世界一流学科建设高校”建设学科应届硕士毕业生,符合基本申报条件即可落户。中科院在沪各研究所、上海科技大学、上海纽约大学应届硕士毕业生参照“世界一流大学建设高校”执行。对比可知,今年,不需要打分、符合相应基本条件即可落户的政策范围扩大至“在沪各研究所、各高校应届硕士毕业生”。

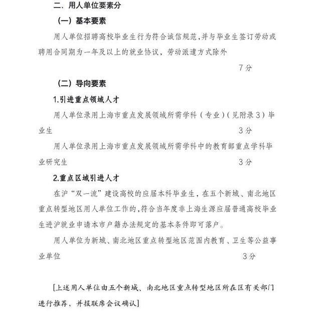
此外,《办法》的“用人单位要素分”中,新增了一项“重点区域引进人才”。

该项明确,在沪“双一流”建设高校的应届本科毕业生,在五个新城、南北地区重点转型地区用人单位工作的,符合当年度非上海生源应届普通高校毕业生进沪就业申请本市户籍办法规定的基本条件即可落户。

d2.jpg

2022年的评分办法,新增“重点区域引进人才”优化新城人才落户政策始于2021年末。当时,上海试点在五个新城和自贸区新片区就业的上海市应届研究生毕业生符合基本条件可直接落户的政策。《办法》提到的“基本条件”,和前一年相比未有改变。

根据6月28日公布的《2022年非上海生源应届普通高校毕业生进沪就业申请本市户籍办法》,申请条件包括“用人单位条件”和“非上海生源毕业生条件”。

用人单位符合以下条件之一,可以为录用人员申请本市户籍:

本市行政区域内的党政机关;在本市登记的事业单位、社会团体、基金会、社会服务机构(民办非企业单位);符合本市产业发展方向、信誉良好、注册资金达到人民币100万元(含)以上的企业,且在2021年5月31日前在本市注册登记等。

非上海生源毕业生符合以下条件,可以由用人单位为其申请办理本市户籍:

遵守法律法规及学校规章制度;列入普通高校国家统一招生计划,不属于定向和委托培养,完成学业并于2022年取得相应的毕业证书和学位证书;在校期间未与任何用人单位存在劳动关系或人事聘用关系,未缴纳社会保险等;与符合前文规定申请条件的用人单位签订劳动或聘用合同期为一年及以上的就业协议等。中介机构的派遣人员不予受理。

d3.jpg

《2022年非上海生源应届普通高校毕业生进沪就业申请本市户籍办法》用人单位条件上海人才支持举措不仅于此,6月中旬,上海推出“潮涌浦江 再启征程”——2022“海聚英才”系列活动。市人才办面向全球英才发布了大力吸引集聚人才助推经济恢复重振若干政策举措和2022年上海高校毕业生就业创业促进九大行动。主办方透露,这两大举措以超常规的力度和速度制定出台。推进相关举措实施落地,将切实推动解决疫情影响下“人才求职难、企业用工难”的现实问题,稳住留住各领域人才,大力吸引集聚优秀高校毕业生,助力企业复工复产。

6月上旬,上海出台了《关于助力复工复产实施人才特殊支持举措的通知》,涉及对世界名校留学人员落户本市的特殊支持政策。

该《通知》提出,在符合留学人员落户基本条件的基础上,对于毕业于世界排名前50名院校的留学回国人员,取消社保缴费基数和缴费时间要求,全职来本市工作后即可直接落户,毕业于世界排名51-100名的,全职来本市工作并缴纳社保满6个月后可申办落户。

世界排名前50名、前100名院校,由相关主管部门参照英国泰晤士报高等教育副刊、美国新闻与世界报道、QS世界大学排名、上海软科世界大学学术排名发布的排名进行认定。

(本文来自澎湃新闻,更多原创资讯请下载“澎湃新闻”APP)
免责声明:本文由网友发表或转载,不代表自贡论坛观点和立场,不对其真实合法性负责.如有异议或侵权,请与本网站联系删除!
回复

使用道具 举报

您需要登录后才可以回帖 登录 | 立即注册

本版积分规则

全站链接: 工程造价

QQ|手机版|小黑屋|自贡论坛 ( 蜀ICP备12031032号-2 )|网站地图川公网安备 51030002000002号

GMT+8, 2026-3-17 04:29 , Processed in 0.069637 second(s), 9 queries , Redis On.

Powered by Discuz! X3.5

© 2016-2021 Comsenz Inc.

快速回复 返回顶部 返回列表