查看: 105|回复: 0

[自贡城事] 注意!五星街道路改造,这些小区要停水!

[复制链接]

896

主题

0

回帖

454

积分

中级会员

积分
454
发表于 2025-12-8 07:41:22 | 显示全部楼层 |阅读模式
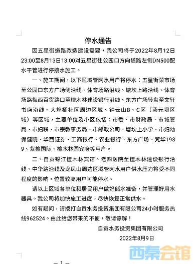
因五星街道路改造建设需要,8月12日-13日13:00,五星街往公园口方向进行停接水施工。


施工期间,以下区域管网水用户将停水:五星街菜市场至公园口东方广场侧沿线、体育场路沿线、塘坎上路沿线、体育场路梅西百货路口至檀木林建设银行沿线、东方广场转盘至文轩书店沿线、大煌桶社区周边区域、钟云山B 、C 区(汤元坝区域)等区域,主要单位及小区包括:市委、市财政局、市城管局、市妇联、市宗教事务局、市邮政公司、塘坎上小学、市妇幼保健院、华西证券、工商银行、农业银行、东方广场、梵华1939、紫檀国际、檀木林国宾府等用户。


二、自贡锦江檀木林宾馆、老四医院至檀木林建设银行沿线、中华路沿线及龙凤山周边区域管网水用户供水压力将受不同程度的影响,位置较高用户可能停水。
d1.webp

来源:网络
免责声明:本文由网友发表或转载,不代表自贡论坛观点和立场,不对其真实合法性负责.如有异议或侵权,请与本网站联系删除!
回复

使用道具 举报

您需要登录后才可以回帖 登录 | 立即注册

本版积分规则

全站链接: 工程造价

QQ|手机版|小黑屋|自贡论坛 ( 蜀ICP备12031032号-2 )|网站地图川公网安备 51030002000002号

GMT+8, 2026-3-17 22:52 , Processed in 0.052423 second(s), 8 queries , Redis On.

Powered by Discuz! X3.5

© 2016-2021 Comsenz Inc.

快速回复 返回顶部 返回列表