查看: 57|回复: 0

[自贡城事] 添加剂引舆论危机 海天酱油几度回应 争议仍未平息

[复制链接]

911

主题

0

回帖

422

积分

中级会员

积分
422
发表于 2025-12-8 08:05:52 | 显示全部楼层 |阅读模式
这个国庆假期,海天味业(82.820, -1.18, -1.40%)过得并不顺利。

  本次的舆论危机事发于9月末,有网友在社交媒体上晒出了自己买的海天酱油。在对比国内外产品的成分差异中,网友发现,在日本销售的海天酱油除了水、大豆、小麦以及食盐、砂糖之外,并无其他添加成分;而在国内的海天酱油还添加了焦糖色、苯甲酸钠、三氯蔗糖等添加剂。

  网友们愤怒于海天味业对国内外消费者的“双标”,同时有人指出苯甲酸钠为防腐剂,这进一步引发无数网友对酱油生产过程和食品安全的担忧。

  9月30日、10月4日,海天味业连续发文自辩,希望消费者不要听信谣言,对于国内外消费者品牌更无“双标”之说。

  网友对此看法不一,有人引用专家评论称,抛开剂量谈毒性都是“耍流氓”,现代生活已离不开食品添加剂和防腐剂,盲目恐慌抵制不可取;也有网友质疑品牌添加防腐剂等是否为了节省成本,且海天曾参与酱油添加剂标准制定,是否参杂“私货”不顾消费者安全,令人怀疑。

  截至9月30日收盘,海天味业股价为82.82元/股,今年已累计下跌12.6%,总市值3837亿元。对比中炬高新(31.880, -0.13, -0.41%)、千禾味业(15.080, -0.15, -0.98%),其市值仅为250.4亿元和144.5亿元。

  从财报数据来看,海天味业上半年总营收135.32亿元,同比增长9.73%;归母净利润33.93亿元,同比增长1.32%。作为A股白马龙头,海天味业即便面对外部环境压力,也保持了较为稳定的增长,被誉为“酱油茅”。添加剂风波或将对品牌全年的增长数据造成一定影响。

  虽然已有专家、权威机构为合规的食品添加剂正名,但此次舆论风波仍有愈演愈烈之势。有业内观察人士评价称,海天味业起诉诽谤的官司会赢,但却无法真正打消人们的怀疑,真正的考验或许在于10月10日股市开盘后其股价的变化。

  海天味业两度紧急发文

  据悉,在事件发酵当晚,9月30日海天味业立即发布了一份声明。

  在文中,海天味业表示,公司产品都严格按照《食品安全法》生产,且所有产品添加剂的使用均符合我过相关标准法规要求。随后,海天对造谣“酱油致癌”、“坑害国人”等言论的短视频账号将进行起诉。

d1.jpg


  由于并未回应,国内外酱油产品配料表的差异,有网友扒出了海天味业参与国内酱油行业相关标准制定的信息。

  新消费日报在全国标准信息公共服务平台查询发现,佛山市海天调味食品是国内配置酱油、酱油质量以及酿造酱油工艺规范的起草单位之一。与此同时,海天调味食品还是国内耗油、黄豆酱的国家标准起草机构之一。目前,海天还参与着料酒质量的国家标准起草工作。

  更多的质疑随着“海天味业参与起草酱油行业先行标准”的热搜话题而涌现。有网友认为,海天这是既当运动员又当裁判员。

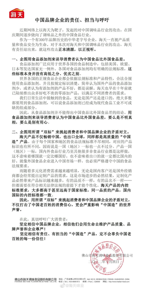
  10月4日,海天味业再次发布声明,表示用食品添加剂来舞蹈消费者认为中国食品比外国食品差,要么是不明真相,要么是别有用心;而企图用“双标”来挑起矛盾对立,不仅打击了国人的消费信心,还会严重影响“中国造”的世界声誉。

d2.jpg


  添加剂风波将走向何方?

  10月5日,中国调味品协会也发布声明称,标准本身并不存在高低之分,只因各国饮食习惯和消费习惯不同,而存在差异;企业只要严格按照相关规定使用食品添加剂,其生产的产品就是安全的。中国调味品协会还高调支持海天味业维权,追究网络造谣者的法律责任。

  多家媒体也邀请专家现身说法,对添加剂的妖魔化该被纠正。

  还有博主计算了酱油中防腐剂苯甲酸钠的剂量问题:目前国家批准的苯甲酸钠一般用量在1g/kg,一次性摄入25g以上会出现中毒现象,但这意味着一个人一次性至少要喝下25kg的酱油才会出现中毒,而这几乎不可能办到。

  虽然也有化学以及食品添加行业从业者表示,苯甲酸钠少量摄入后会随着尿液排出,不会在人体形成堆积,但有网友依旧担心“积少成多”的问题。

  此次海天酱油舆论发酵如此之快,主要原因在于视频博主辛吉飞的一小段视频。

  在辛吉飞的“科技与狠活”视频内容中,他凭借自己在食品添加剂领域的知识,通过混合食盐、味精、增味剂、酱油香精、焦糖色素、果葡糖浆以及水现场为网友勾兑了一大桶酱油。

d3.png


  辛吉飞正在添加浓缩酱油香精

  简单粗暴的手法下,无数网友对于错误、过量使用食品添加剂感到恐慌,同时也将辛吉飞视作食品添加剂安全的“吹哨人”。

  不过据新消费日报观察,视频博主辛吉飞从未在勾兑酱油的视频中提到任何品牌名称,当初该视频也并非为抨击特定品牌而发布,为避免部分争议他已注销抖音账号,转战快手。若因此认为海天酱油“造假”、“勾兑”,实属“莫须有”之罪。

  辛吉飞在10月5日的视频中,侧面评论了海天味业一事。他表示,希望广大网友明辨是非,不要被人利用,该品牌也有0添加产品。但他也认为,中国消费者不应该和外国消费者吃的不一样,我们要比外国人吃得更好;而品牌把产品踏踏实实做好,就是对消费者最大的回馈和感恩。

d4.jpg


  有媒体走访多家超市后发现,网上舆论发酵,虽然并未明显影响到海天酱油的线下销售,但品牌声誉已受损,四季度海天味业的销售压力不小。

  在9月末海天味业与投资者的互动问答交流会上,海天表示,若想要实现全年营收利润增速达到12%的增长目标,确实面临非常大的压力,今年主要原材料价格一致处于较高水平,成本压力较大。同时,公司高管也表示,全年增长目标不会调整,醋和料酒近年取得不错的增长,未来公司也会持续强化品类竞争力。

  海天能否完成全年增长目标,巩固自己“酱油茅”的龙头地位,在复杂的舆情和消费环境下,仍有待观察。

来源:财联社
免责声明:本文由网友发表或转载,不代表自贡论坛观点和立场,不对其真实合法性负责.如有异议或侵权,请与本网站联系删除!
回复

使用道具 举报

您需要登录后才可以回帖 登录 | 立即注册

本版积分规则

全站链接: 工程造价

QQ|手机版|小黑屋|自贡论坛 ( 蜀ICP备12031032号-2 )|网站地图川公网安备 51030002000002号

GMT+8, 2026-3-16 18:06 , Processed in 0.070654 second(s), 8 queries , Redis On.

Powered by Discuz! X3.5

© 2016-2021 Comsenz Inc.

快速回复 返回顶部 返回列表