查看: 104|回复: 0

[自贡城事] 多家银行集体宣布:减费让利!

[复制链接]

901

主题

0

回帖

440

积分

中级会员

积分
440
发表于 2025-12-4 19:38:55 | 显示全部楼层 |阅读模式
继10月底工行、农行、中行、建行、交行、邮储六大国有行集体发布减费让利措施后,部分银行细则来了!
多家银行宣布上调信用卡还款容差,还款低于100元不等于逾期,信用卡每月少还100元内视同全额还款。
中国银行最新宣布
限时减免!
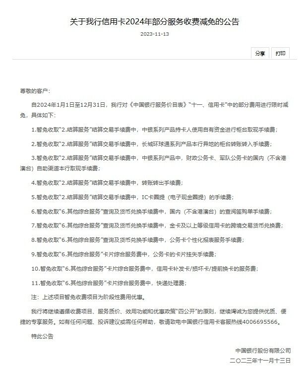
11月13日,中国银行发布公告,再次对信用卡服务进行减费让利,其中包括转账转出手续费、信用卡换卡、补发卡手续费等多项费用的限时减免。
中国银行表示,本次部分费用减免为阶段性费用优惠,时间为2024年1月1日至12月31日。
d1.jpg 中国银行网站
值得注意的是,10月30日,中国银行便公告称综合提升信用卡服务质效,将在11月底前提升容差服务限额至100元。
多家银行宣布调整
除了中国银行,工商银行、建设银行、农业银行、平安银行等多家银行宣布上调信用卡还款容差。
交通银行、邮储银行信用卡优惠措施和实施时间另行告知。
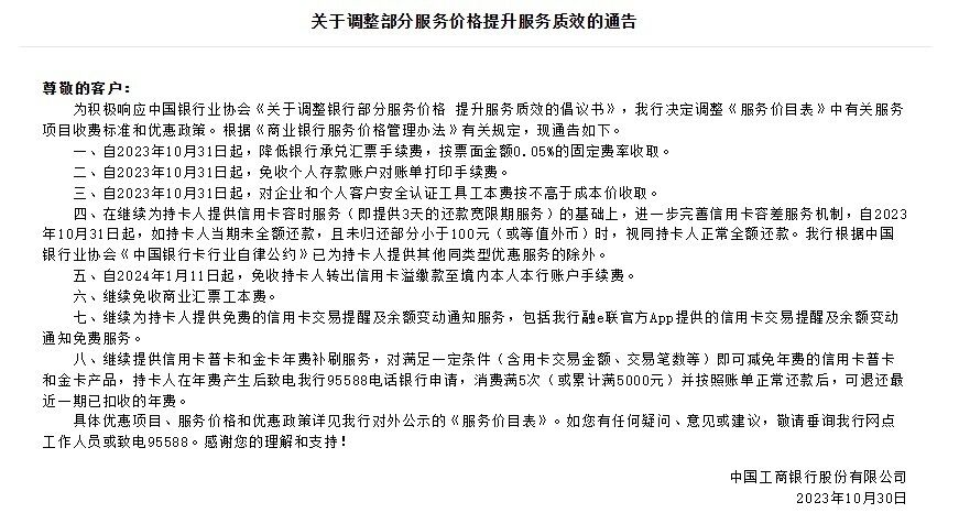
工商银行
d2.jpg 工商银行网站
工行公告指出,自2023年10月31日起,如持卡人当期未全额还款,且未归还部分小于100元(或等值外币)时,视同持卡人正常全额还款。
自2024年1月11日起,免收持卡人转出信用卡溢缴款至境内本人本行账户手续费。
建设银行
d3.jpg d4.jpg 农业银行
d5.jpg 农行公告指出,自2023年10月31日起,继续为持卡人提供免费的信用卡交易提醒及余额变动通知服务;免收持卡人转出信用卡溢缴款至境内本人本行账户手续费;继续提供信用卡普卡和金卡年费补刷机制;继续提供信用卡容时、容差服务机制。
平安银行
部分股份行也进行了跟进,如11月3日,平安银行发布关于信用卡还款容差调整的公告,称自今年12月21日起,该行信用卡还款容差由30元(含人民币30元或美金6元)调整至100元(含人民币100元或美金20元),且该服务无需主动申请。
d6.jpg 中信银行
中信银行公告显示,目前承兑汇票工本费为0.48元/份,年底前将取消此工本费;年底前将遵循倡议,提升信用卡容差服务限额至100元。
还款低于100元不等于逾期
10月12日,中国银行业协会发布《倡议书》:
d7.jpg 中国银行业协会
主要有五点内容:
◎取消商业汇票工本费
◎降低银行承兑汇票手续费
◎减免个人存款账户对账单打印费
◎对安全认证工具工本费实施成本定价方式
◎综合提升信用卡服务质效
《倡议书》以进一步引导银行业支持实体经济发展,提升人民群众金融消费体验。其中便鼓励各信用卡发卡行,适时调整服务价格,为消费者提供更加灵活的金融服务供给。
就在《倡议书》公开的第二天,包括工商银行、农业银行、中国银行、建设银行、邮储银行等在内的多家国有大行陆续发布有关公告,积极响应减费让利的行业倡议。
关于“建立信用卡容时、容差服务机制”,《倡议书》提及,鼓励各信用卡发卡行为持卡人提供容时服务,如提供3天的还款宽限期服务。同时,为持卡人提供容差服务,如持卡人当期未全额还款,且未归还部分小于限定金额,限定金额一般不低于100元(或等值外币)时,应当视同持卡人正常全额还款等。
综合中国新闻网、中国证券报、央视财经、中国银行业协会、极目新闻等
免责声明:本文由网友发表或转载,不代表自贡论坛观点和立场,不对其真实合法性负责.如有异议或侵权,请与本网站联系删除!
回复

使用道具 举报

您需要登录后才可以回帖 登录 | 立即注册

本版积分规则

全站链接: 工程造价

QQ|手机版|小黑屋|自贡论坛 ( 蜀ICP备12031032号-2 )|网站地图川公网安备 51030002000002号

GMT+8, 2026-3-16 10:02 , Processed in 0.101342 second(s), 10 queries , Redis On.

Powered by Discuz! X3.5

© 2016-2021 Comsenz Inc.

快速回复 返回顶部 返回列表