查看: 119|回复: 0

[自贡城事] 从11月9日-12月10日,荣县这条路禁止通行——

[复制链接]

894

主题

0

回帖

434

积分

中级会员

积分
434
发表于 2025-12-5 14:35:28 | 显示全部楼层 |阅读模式
d1.jpg


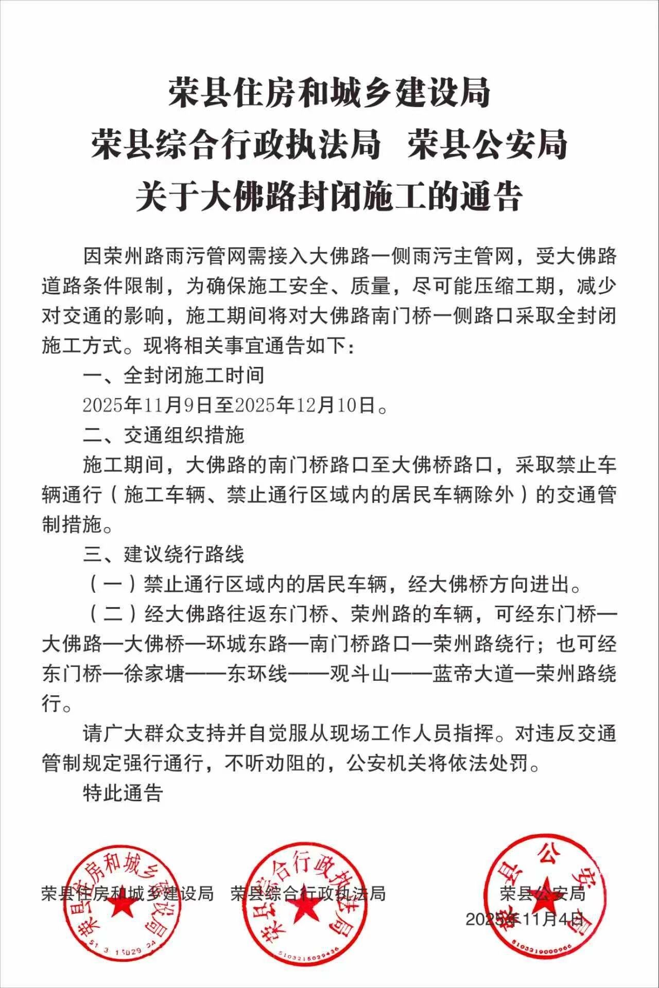
因荣州路雨污管网需接入大佛路一侧雨污主管网,受大佛路道路条件限制,为确保施工安全、质量,尽可能压缩工期,减少对交通的影响,施工期间将对大佛路南门桥一侧路口采取全封闭施工方式。现将相关事宜通告如下:

    全封闭施工时间


2025年11月9日至2025年12月10日。

    交通组织措施


施工期间,大佛路的南门桥路口至大佛桥路口,采取禁止车辆通行(施工车辆、禁止通行区域内的居民车辆除外)的交通管制措施。

    建议绕行路线

    禁止通行区域内的居民车辆,经大佛桥方向进出。

    经大佛路往返东门桥、荣州路的车辆,可经东门桥—大佛路—大佛桥—环城东路—南门桥路口—荣州路绕行;也可经东门桥—徐家塘——东环线——观斗山——蓝帝大道—荣州路绕行。


请广大群众支持并自觉服从现场工作人员指挥。对违反交通管制规定强行通行,不听劝阻的,公安机关将依法处罚。

特此通告。


荣县住房和城乡建设局

荣县综合行政执法局

荣县公安局  

2025年11月4日


d2.jpg


源:荣县住建局
免责声明:本文由网友发表或转载,不代表自贡论坛观点和立场,不对其真实合法性负责.如有异议或侵权,请与本网站联系删除!
回复

使用道具 举报

您需要登录后才可以回帖 登录 | 立即注册

本版积分规则

全站链接: 工程造价

QQ|手机版|小黑屋|自贡论坛 ( 蜀ICP备12031032号-2 )|网站地图川公网安备 51030002000002号

GMT+8, 2026-3-16 22:38 , Processed in 0.068625 second(s), 11 queries , Redis On.

Powered by Discuz! X3.5

© 2016-2021 Comsenz Inc.

快速回复 返回顶部 返回列表