查看: 109|回复: 0

[自贡城事] 来了!2022年高考作文题汇总

[复制链接]

920

主题

0

回帖

539

积分

高级会员

积分
539
发表于 2025-12-7 23:30:01 | 显示全部楼层 |阅读模式
全国甲卷试题内容:
22.阅读下面的材料,根据要求写作。(60分)
《红楼梦》写到“大观园试才题对额”时有一个情节,为元妃(贾元春)省亲修建的大观园竣工后,众人给园中桥上亭子的匾额题名。有人主张从欧阳修《醉翁亭记》“有亭翼然”一句中,取“翼然”二字;贾政认为“此亭压水而成”,题名“还须偏于水”,主张从“泻出于两峰之间”中拈出一个“泻”字,有人即附和题为“泻玉”;贾宝玉则觉得用“沁芳”更为新雅,贾政点头默许。“沁芳”二字,点出了花木映水的佳境,不落俗套;也契合元妃省亲之事,蕴藉含蓄,思虑周全。
以上材料中,众人给匾额题名,或直接移用,或借鉴化用,或根据情境独创,产生了不同的艺术效果。这个现象也能在更广泛的领域给人以启示,引发深入思考。请你结合自己的学习和生活经验,写一篇文章。
要求:选准角度,确定立意,明确文体,自拟标题;不要套作,不得抄袭;不得泄露个人信息;不少于800字。
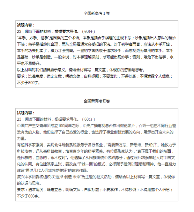
d1.png
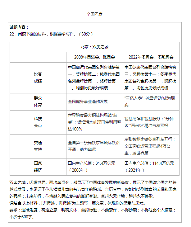
d2.png d3.png d4.png

信息来源:人民日报
免责声明:本文由网友发表或转载,不代表自贡论坛观点和立场,不对其真实合法性负责.如有异议或侵权,请与本网站联系删除!
回复

使用道具 举报

您需要登录后才可以回帖 登录 | 立即注册

本版积分规则

全站链接: 工程造价

QQ|手机版|小黑屋|自贡论坛 ( 蜀ICP备12031032号-2 )|网站地图川公网安备 51030002000002号

GMT+8, 2026-3-18 08:10 , Processed in 0.080713 second(s), 10 queries , Redis On.

Powered by Discuz! X3.5

© 2016-2021 Comsenz Inc.

快速回复 返回顶部 返回列表